方案推介 | 美芯晟集高性能高性价比于一身的65W PD快充解决方案

  • 亚星yaxin222登录

    发布日期2023-07-18

  • 亚星yaxin222登录

    浏览量6479次

亚星yaxin222登录


随着消费的不断升级及技术的日趋成熟,越来越多的智能设备涌入市场,除手机等消费电子外,小家电凭借其多样性与便捷性成功入驻众多家庭成为常驻成员。智能设备的不断增多,对充电设备性能就提出了更高的要求。

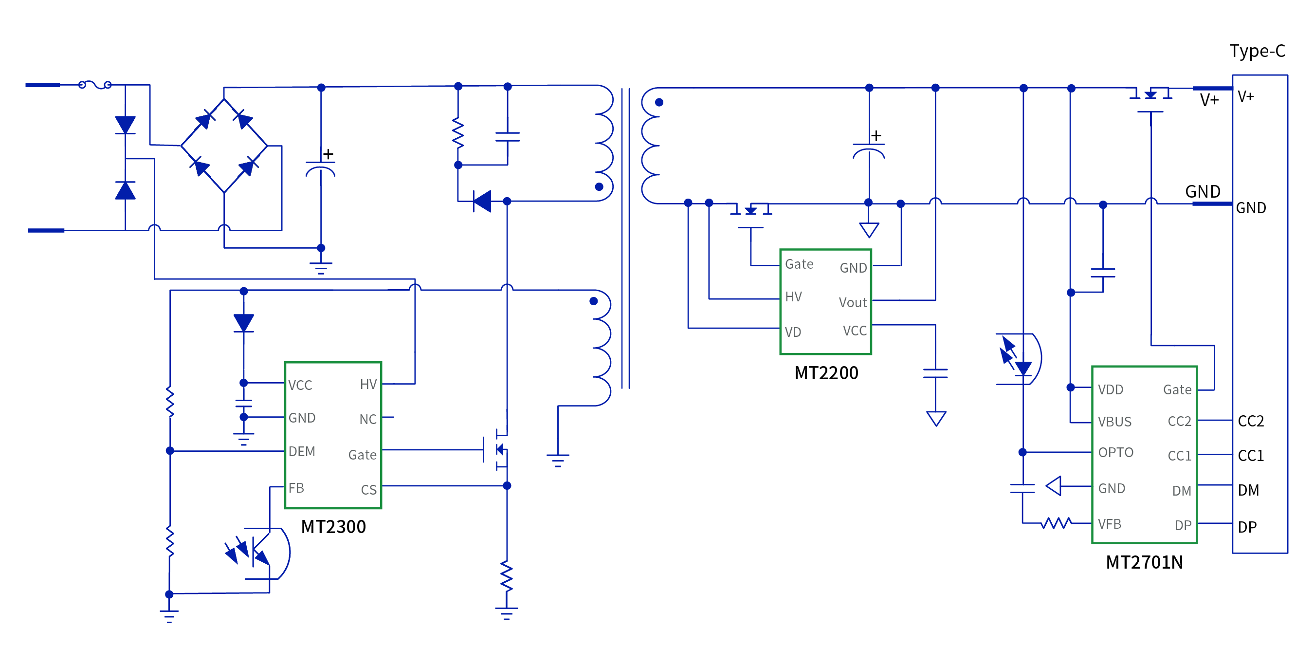
芯晟依托深厚的AC-DCSoC设计经验和高压集成工艺开发技术,开发出SSR控制器、SR控制器和协议芯片一系列开关电源解决方案,可为多领域各类型的终端产品提供供电解决方案。

本次为大家介绍采用MT2300、MT2200和MT2701N组合而成的高性能、高性价比65W PD快充方案。该方案可以有效帮助客户降低成本,提升产品竞争力,以更好地推进研发进度,助力以手机、Pad、笔电为代表的消费电子及以智能音箱、智能台灯为代表的小家电产品,实现更加安全、快速的充电体验。

案综
该方案尺寸为57.5mm×34.7mm×24mm,输出功率65W,支持PD和PPS协议,可实现PD 5V/3A、9V/3A、12V/3A、15V/3A、20V/3.25A以及PPS 3.3V~21V/3.25A共6档电压输出,在90V-264V输入电压范围内,最高输出效率达92.76%。
方案具有OCP、OLP、SRSP、UVP、UVLO和OTP等多项保护功能,器件温升低,有效提升方案的可靠性。其中,SSR控制芯片MT2300支持高压启动,具备BNI/BNO和X-cap放电功能,方案待机功耗<30mW。专有的EMI抖频技术,使方案具备优异的CE和RE性能,方便客户按需进行调试,有效缩短开发周期。

微信图片_20230719132225.png

65W PD快充方案电路图

65W PD快充方案Demo

65W PD快充方案主要参数

方案特点

  超低待机功耗,有效减少耗电量,安全节能
美芯晟65W PD快充方案,在90V~264V的不同输入电压下,均得到了小于30mW的低功耗表现。在230V的输入电压下,待机功耗仅为27mW,符合六级能效标准,裕量充足。

65W PD快充方案待机功耗测试图

  高效率输出,助力实现更快速的充电体验
为了带来更加快速、安全的充电体验,高转换效率尤为重要。美芯晟65W PD快充方案,在115V和230V输入情况下,平均转换效率均在90%以上,以20V/3.25A输出功率下的转换效率最高,达到92.76%,相对六级能效要求有较大裕量。

65W PD快充方案输出效率测试图

  更低的关键器件温度,有效提高方案可靠性

为保证产品的安全可靠性,设备长时间工作导致的发热情况也是用户的关注点。将方案在开放环境中,以20V/3.25A 65W的功率持续输出1小时,各关键器件的温度均保持在较好的温度范围内,符合安规要求,可靠性高。

65W PD快充方案关键器件温度测试结果

  专有EMI抖频技术,成就优异的CE和RE性能

美芯晟65W PD快充方案采用专有抖频技术,使CERE的处理变得更加容易。在输入115V230V、输出20V/3.25A时,该方案的CERE裕量远超6dB。这一优异特性更利于客户缩短研发周期。

65W PD快充方案CE和RE测试数据
产品特性

未标题-1.jpg

面对愈发激烈的市场竞争,对电源管理芯片的性能及性价比的要求也趋于严格。未来,美芯晟将加快技术协同、持续努力创新,为广大客户带来更多优质的开关电源解决方案。

*本文提及的测试结果为实验室条件下得出,实际产品视应用环境和批次差异,可能会存在不同,美芯晟科技保留最终解释权。

亚星yaxin222登录