据CSA Research对海关数据统计分析显示:2019年我国出口欧盟的LED照明产品共计32.85亿美元,占整体出口额20.6%。从数据可以看出欧盟是我国LED照明产品第二大海外市场,因此如何应对2021年9月1日欧盟对照明产品执行的新标准,是我们广大客户朋友首先要考虑的事项。
美芯晟分析新标准主要变更项如下

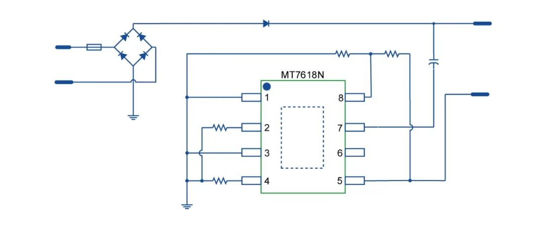
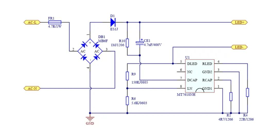
针对新欧盟标准,美芯晟MT7618N和MT7619N应运而生。其中MT7618N是一款PF>0.7无频闪的线性解决方案,MT7619N是基于MT7618N内置整流桥的解决方案。





MT7618N产品目标应用于以下系列产品中









传导 230Vac N

230Vac CDN
