据CSA Research对海关数据统计分析显示,2019年我国出口欧盟的LED照明产品共计32.85亿美元,占整体出口额20.6%。2021年9月1 日欧盟照明产品新标准将正式实施执行,作为我国LED照明产品第二大海外市场,欧盟照明产品新标准的实施,使国内厂商投放欧盟市场的产品必须作出相应的更新升级,来满足新标准的要求。因此,如何提前布局,如何使产品更快、更高效的满足甚至超出新标准要求,是广大客户朋友首要考虑的问题。
美芯晟科技为广大工程师和客户朋友梳理了欧盟新标准实施时刻表,以及每个节点执行的标准,供朋友们参考。

欧盟新标准执行实施节点
针对新欧标,美芯晟MT7618N和MT7619N两种解决方案应运而生。其中,MT7618N是一款PF>0.7、无频闪的线性解决方案,MT7619N是基于MT7618N内置整流桥的解决方案。








MT7618N、MT7619N产品目标应用于以下几种产品系列中



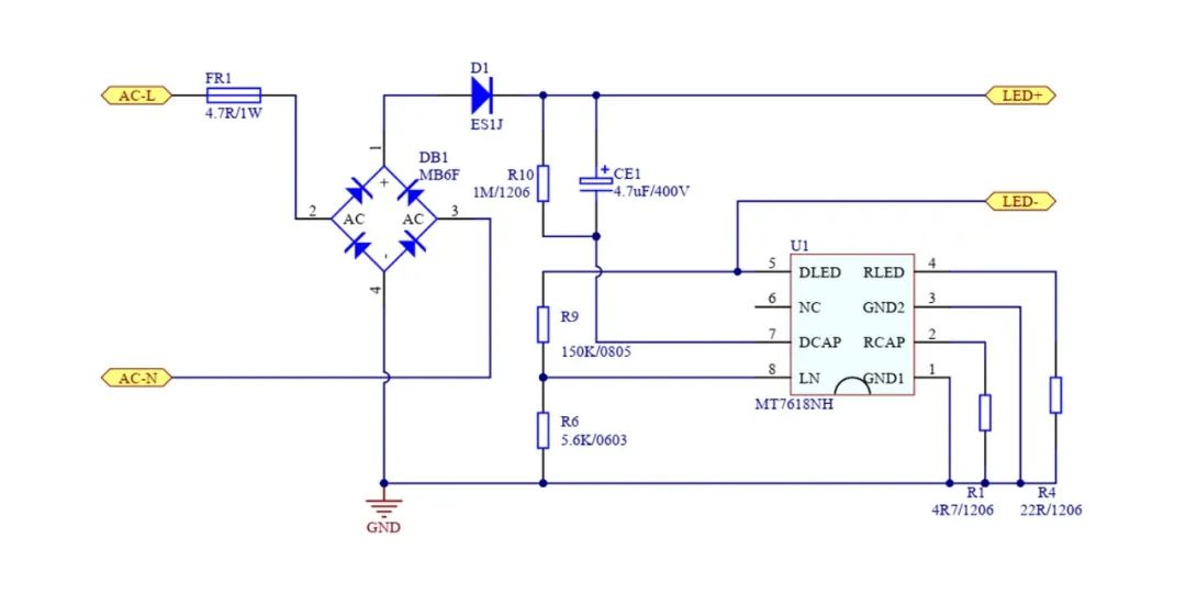
MT7618N-8.5W应用方案是一款满足新欧标DOB球泡灯方案。外围简洁,系统成本低。









传导 230Vac N

230Vac CDN

感谢各位朋友一直以来对MaxIC的支持,欢迎广大工程师和客户朋友咨询索样,请您随时联系我们,美芯晟科技将竭诚为您服务!